会员登录
注册会员
网站首页
集团介绍
集团简介
领导机构
下设机构
集团章程
校园风采
新闻中心
图片新闻
视频新闻
信息交流
通知公告
教学培训
关于大赛
微电影大赛
主持人大赛
专家指导
联系我们
您当前的位置:
首页
>
通知公告
> 【四届颁奖】四届大赛复决赛和颁奖典礼的通知
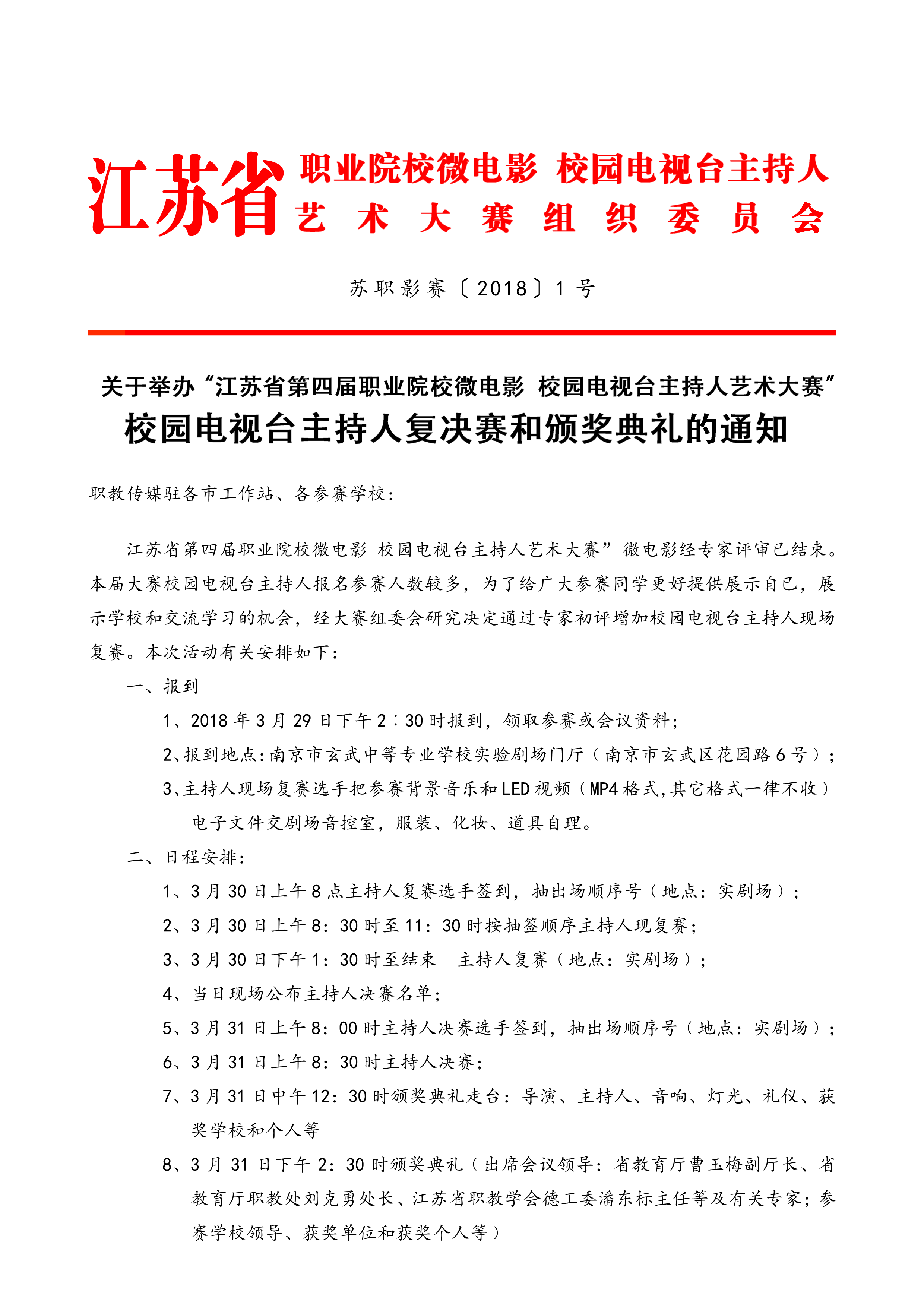
【四届颁奖】四届大赛复决赛和颁奖典礼的通知
来源:职教传媒
发布日期:2018-03-16
查看次数:4083
字体:【
大
中
小
】
【关闭窗口】
【打印文章】
上一篇:
“江苏省第四届职业院校微电影 校园电视台主持人大赛” 专题座谈会在南京溧水召开
下一篇:
江苏省第四届职业院校微电影 校园电视台主持人大赛成功举行